欢迎登录中惠利康医疗管理有限公司网站!

联系电话:13180055605

NEWS CENTRE

新闻资讯


当前所在位置:首页> 新闻资讯> 行业动态

上海47岁女高管:回输免疫细胞后,身体发生了什么变化?

发布时间:2023-12-06 16:30:28      点击次数:1108
免疫细胞俗称白细胞,是指能产生特异性免疫应答的细胞统称。它们在体内承担着免疫监视、免疫防御和免疫自稳的作用,其数量和质量与人体健康息息相关。
此类细胞在血液和组织中,能起到抵挡细菌、病毒等入侵,并可以及时清除病变、衰老、甚至癌变细胞,杀灭肿瘤细胞等作用
现如今,越来越多人了解到免疫细胞回输的作用并开始尝试。


 徐女士 
 47岁 上海某企业副总 

在上海某企业担任副总经理的徐女士,今年47岁。因为工作长期高压,作息不规律,经常性失眠,且需要长期出差应酬,身体随着年龄增长没有得到良好的养护,逐渐开始吃不消,近期在去医院体检后,体检情况果然如意料之中,状况百出:
1、双侧乳腺小叶增生
2、牙结石;
3、甲状腺右叶结节伴钙化;
4、宫颈囊肿多发,盆腔积液
5、胆囊体积缩小;
6、肺纤维灶,肺磨玻璃结节灶,肺结节影,胸膜增厚粘连;
7、总胆固醇高;


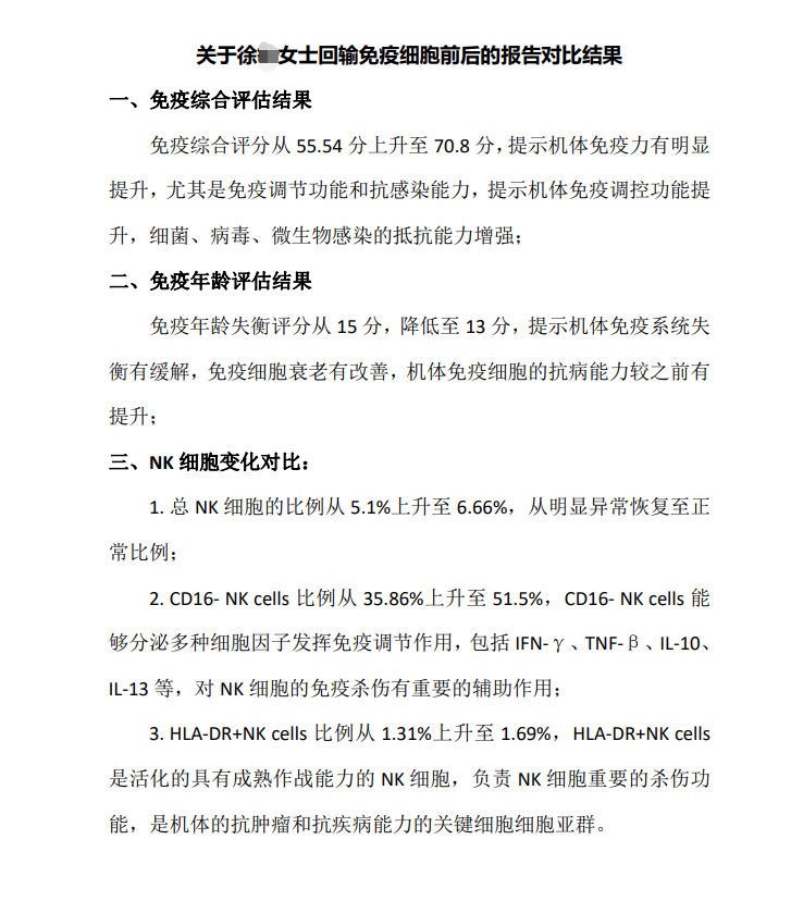
在初步的体检评估分数表中显示,徐女士的免疫健康中高风险项评分均不太理想,基本属于较差的水平,如果没有及时干预,会发展至免疫健康高风险,届时需花费更多的费用和时间、精力,都难以恢复身体的良好状态。

徐女士提供的个人体检报告

经过医生的专业诊断的建议后,徐女士选择了适合自身状况的治疗方式:血液净化和免疫细胞回输。
在经过诊疗后的评估表显示,徐女士的免疫健康风险指标已经从中高风险降至了中风险,整体效果上有了一个质的飞跃!

徐女士授权提供的治疗后个人评估报告

在后期健管师进行健康回访时,徐女士也表示,自己的生活状态和身体状况有了很明显的变化,甚至是自己意想不到的效果:

其中最明显的就是精神上的变化,以前每天上班都充满烦躁和疲惫无力感,经过治疗后的这一段时间里,精力旺盛得犹如重拾自己刚进入职场时的热血活力每天起床感觉神清气爽,不仅工作充满了干劲,对生活也充满了激情,和从前的心态有了天翻地覆的变化。

她表示,自己也很意外,没想到免疫细胞回输还会从侧面改变自己的心态。

此外,徐女士的皮肤也变得光滑白皙了一个度,面色红润有了光泽,毛孔也细腻了。下属说她看起来就像三十岁的姐姐。再加上生活作息和饮食的调理后,夜晚不再难以入睡,睡眠质量有了极大的提高

并且很实际的感受到免疫力也提高了不少,以前雨季或流感季节、一劳累必会感冒发烧,精神不佳,最近经常出差,碰上雨季,身体也没有任何不舒服的表现。

徐女士感慨,这是她做过最值得且效果显著的治疗,还会再选择定期去会输免疫细胞。

工作再拼,钱赚再多,身体垮了,也是无济于事。好钢还需用在刀刃上,努力工作赚钱的最终目标还是需要打造一个健康的体魄,去过更好的生活。

徐女士授权提供的治疗后个人评估报告

免疫细胞回输效果因人而异,具体来说,自体免疫细胞回输可以通过以下方式发挥作用:

1.抑制自身免疫系统的异常反应,减少炎症反应和组织损伤
2.重建自身免疫系统,增加正常的免疫细胞数量,提高免疫功能
3.某些免疫细胞能够特异性地识别抗原,因此它们的靶向性更强,只对病原体和肿瘤细胞具有杀伤作用,并且能够清除机体内的有害物质

总体来说,回输免疫细胞可以有效减少衰老、损伤细胞带给我们身体的伤害,还可以提升身体免疫力,预防癌症,从而改善身体机能,提高我们的生活质量,让我们对亚健康状态说“不”。



1962年免疫学专家Walford提出,随着年龄的增长,免疫器官老化、免疫细胞数量降低,脑、心、肺、肾和肝等重要器官的生理功能下降,将导致人体逐渐出现身体上的不适,增加疾病的发病率。

研究数据显示,人体免疫系统的免疫力在20岁左右达到高峰,到了40岁时,就只剩20岁的一半,免疫器官伴随人体开始衰老,尤其是胸腺等器官严重萎缩,免疫能力随着人体衰老,发生免疫衰老。到了70岁,又只有20岁时的1/10,随着免疫力下降,从而就给了癌细胞可乘之机。

通过体外活化扩增自体免疫细胞,可以增强免疫系统的功能,进而发挥抗击病原体和肿瘤细胞、促进组织器官再生和机体康复的作用,从而减轻疾病症状、控制疾病进程甚至实现治愈的效果。




免疫细胞回输后的感觉因人而异,有些人可能会感到疲劳、头痛、轻微的发热、乏力等不适,这些症状通常会在短时间内消失。

另外,一些人可能会感到身体状态有所改善,如增强免疫力、改善疾病症状等,这些感受可能需要时间来逐渐显现。

总的来说,自体免疫细胞回输后的感觉因个体差异和回输的具体情况而异,如果有不适或疑问,应及时咨询专家。


免疫细胞疗法是一项不断发展的医学技术,在许多疾病治疗中已经得到了广泛应用,对于重建患者的免疫系统和治疗效果具有重要作用。

同时,由于个体差异的存在,进行免疫细胞回输需要在专业医生的指导下进行,以确保安全和有效性。



上一条: 免疫细胞用自体好还是异体好?国家药监局给出了指导意见
下一条:健康管理新方式——干细胞抗衰

返回列表

您可能感兴趣的新闻